事关以旧换新
福建多地发布公告
补贴即将暂停
一起来看——
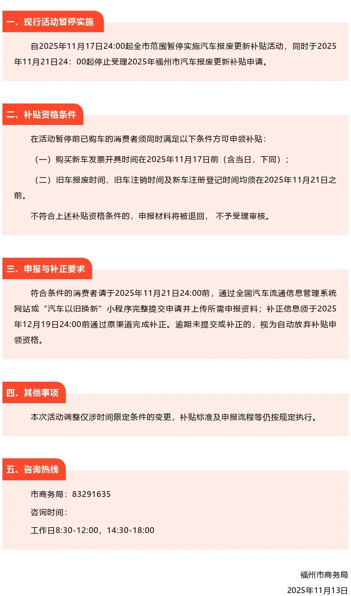
自2025年11月17日24:00起
全市范围暂停实施汽车报废更新补贴活动
同时于2025年11月21日24:00起
停止受理
2025年福州市汽车报废更新补贴申请
具体公告如下↓

泉州即将停止实施
2025年电动自行车以旧换新活动
具体公告如下↓

家电以旧换新、3C数码购新
家装厨卫焕新、汽车置换更新
即将暂停实施补贴政策
具体公告如下↓

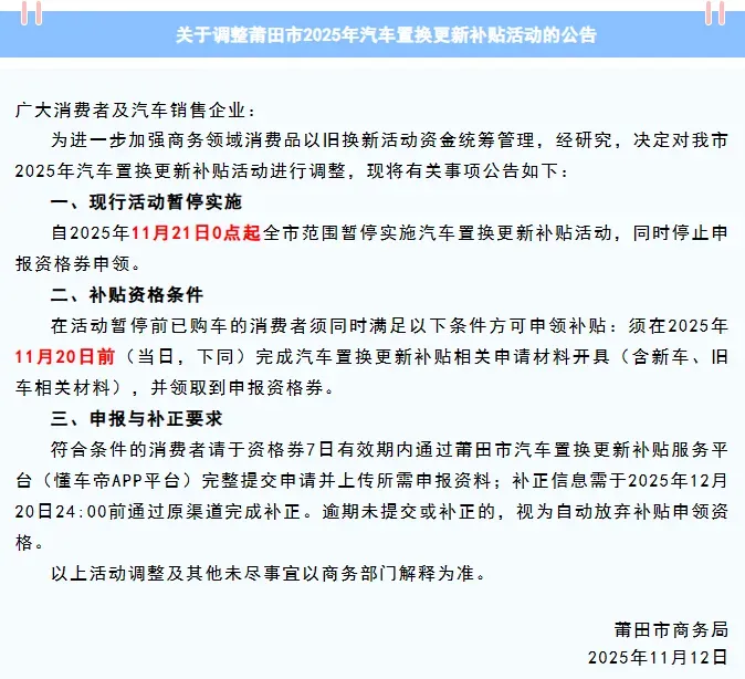
自2025年11月21日0时起
全市范围
暂停实施汽车置换更新补贴活动
同时停止申报资格券申领
具体公告如下↓

另外
自2025年11月15日0时起
全市范围内
暂停实施电动自行车以旧换新补贴活动
同步停止电动自行车以旧换新补贴
“立购立减”资格券申领
具体公告如下↓

自2025年11月17日24:00起
全市范围暂停实施
汽车置换更新补贴活动
同时停止申报资格券的申领
具体公告如下↓
